关于部分广东省科协海智计划工作站变更名称及撤站的通知
粤科协交〔2022〕7号
阅读: 次
各省级学会、协会、研究会,各地级以上市科协,各省科协海智计划工作站,各有关单位:
根据《广东省科协海智计划工作站管理办法》规定,结合2022年度海智计划工作站评估情况及有关建站单位申请,经省科协研究决定:
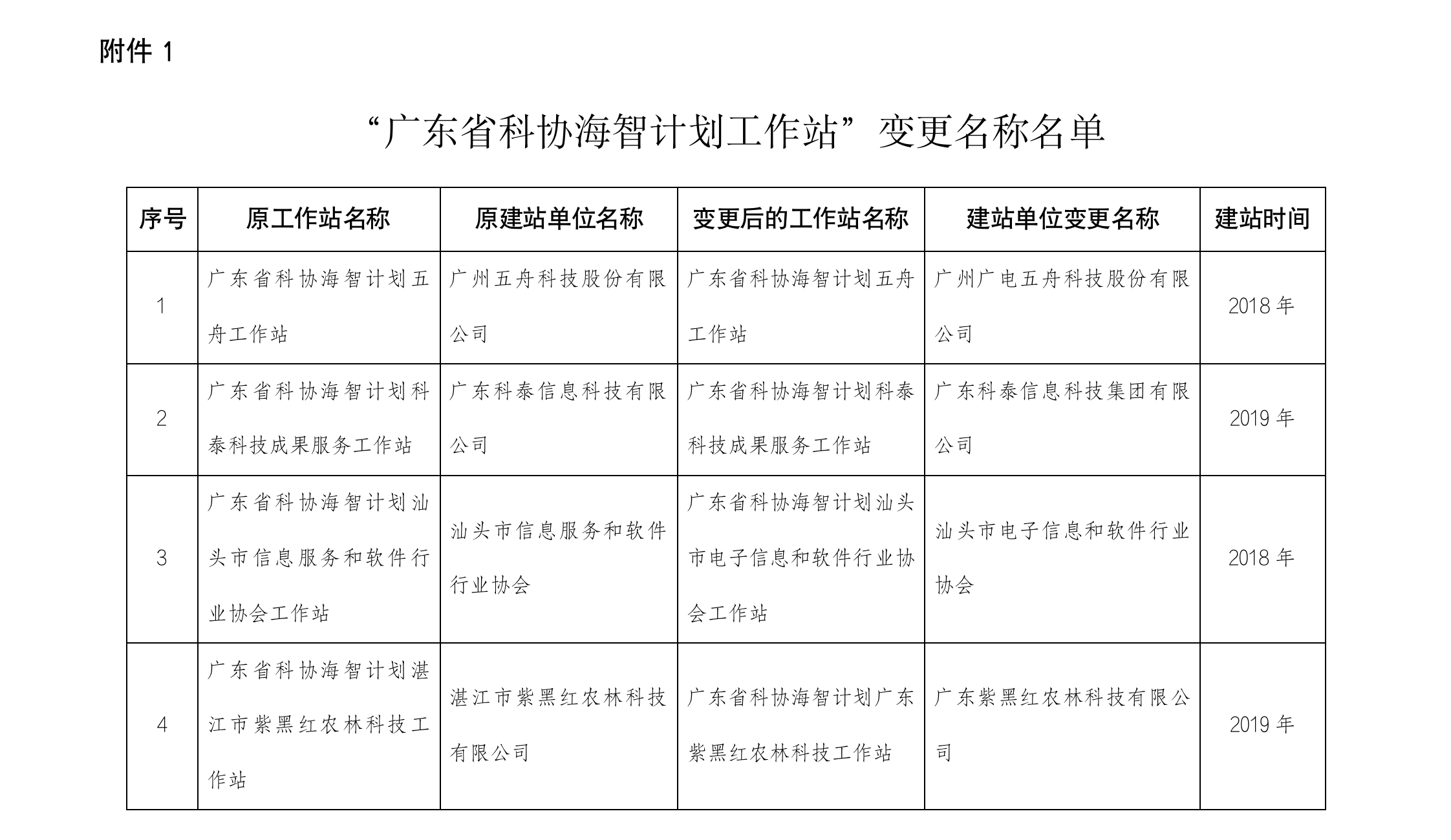
一、同意广东省科协海智计划五舟工作站、广东省科协海智计划科泰科技成果服务工作站、广东省科协海智计划汕头市信息服务和软件行业协会工作站、广东省科协海智计划湛江市紫黑红农林科技工作站4家单位更名申请, 更名工作站批准建站时间以原建站时间为准(详见附件1)。
二、撤销广东省科协海智计划中装建设集团工作站、广东省科协海智计划广东强基药业有限公司工作站、广东省科协海智计划康美药业工作站、广东省科协海智计划润丰合作社工作站、广东省科协海智计划五华华创汇科技工作站5家工作站,撤站时间以本通知时间为准(详见附件2)。
附件:1.“广东省科协海智计划工作站”变更名称名单
广东省科学技术协会
2022年12月20日
(联系人:杨芳,电话:020—83563981,邮箱:gdsta_jlb@163.com)



用户登录